|
“兆易创新杯”第十八届中国研究生电子设计竞赛西南赛区我校获奖名单公示
|
|
2023-06-29 12:39
颜廷昱
(阅读:)
|
|
|
|
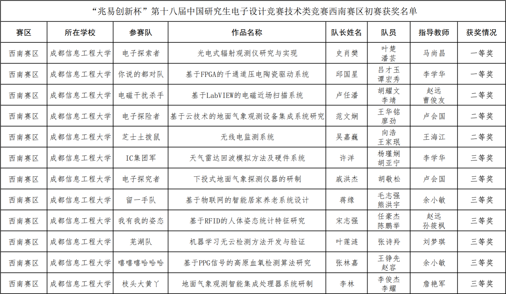
经过西南赛区41位专家评委历时两天的紧张评审,“兆易创新杯”第十八届研电赛西南赛区第一轮会议评审williamhill中国官方网站参赛队伍获奖名单如下。其中获得一等奖的参赛团队将于7月5日到昆明理工大学报到,参加西南赛区第二轮现场赛评审。请入围师生携带参赛作品及展架,通过现场作品演示与答辩,角逐全国总决赛晋级名额。详细信息参见官网发布的西南赛区现场赛参赛说明与报到须知。

|
|
|
|
|
|
|
|
|
【关闭窗口】
|